A beginner-friendly version that aims to shed light on the world of User Experience (UX) design. Continue reading on Medium »
Latest posts - Page 20
Empathy- My first practice as a UX designer
EBAC course Continue reading on Medium »
Creativity Loves Constraints
Designers, artists, writers, and creatives of all kinds are often told to “think outside the box” and let their imagination run wild. But… Continue reading on Medium »
Cognitive psychology on Yulu UX design
What is Yulu? Continue reading on Medium »
Navigating the gray area: How to handle inconclusive preference tests
Have you ever conducted a preference test and ended up with 50% / 50%? A tough situation when stakeholders expect you to make a decision… Continue reading on Medium »
How to Conduct a UX Audit: A Step-by-Step Guide
After having seen the 4 benefits of conducting a UX Audit in a regulated environment, it’s time to start digging into a step-by-step guide… Continue reading on Medium »
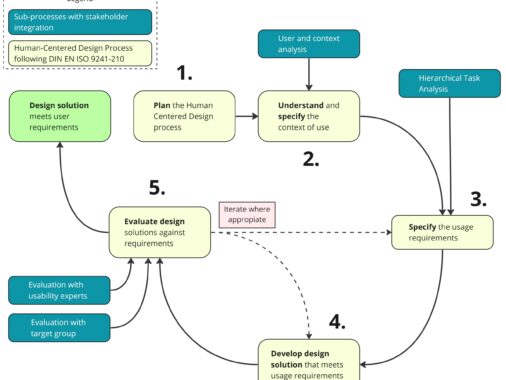
Designing for Humans: The Importance of Human-Centered Design in Software Development
As technology continues to advance and shape our lives, it’s important to remember that at the core of every software product are humans… Continue reading on Medium »
Mastering UX Research: Essential Techniques for Successful Design
User experience (UX) research is the foundation of any successful digital product or service. UX research helps companies understand their… Continue reading on Medium »
7 Recommended Books to Learn User Research
List of UX books recommendations for UX Researchers Continue reading on Bootcamp »
Shoe Wizard
ShoeWizard is a prototype meant to make online shopping for athletic shoes easier. Our main goal throughout this project was to ensure the… Continue reading on Medium »