Using Lean UX research and iterative design, how we redesigned a responsive videoconferencing tool in four weeks. Continue reading on EverestEngineering »
Latest posts - Page 37
UX Research — 3. Discussion with Stakeholders
Stakeholders Type Continue reading on Medium »
How to become a ‑ UI/UX designer
Follow these steps to become a self-taught UI/UX designer without going to school. Learn how to teach yourself UI/UX design and get hired… Continue reading on Medium »
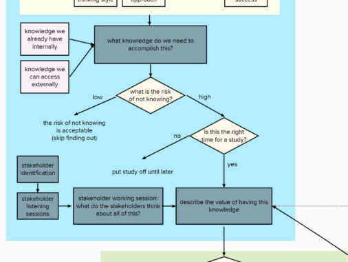
Which Kind of Research? (Or None at All?)
Start your next research project in the right direction using this flow chart Continue reading on Medium »
Recognizing Subjective Research
Pop culture fails to prove or disprove anything because they reach for poor research technique Continue reading on Medium »
If budgeting were made easier, will more people adopt good financial practices? — a UX case study
Managing personal finances can be challenging, especially with so many expenses to keep track of. How do we solve this? Continue reading on Medium »
Economics for PMs: Utility Theory Foundations
What PMs can learn from economists’ adventures to measure satisfaction Continue reading on Medium »
How to Find Respondents for UX Interviews by their digital traces
Let’s look at this topic in a concrete way and imagine that our product is a smart hosting service. Continue reading on Medium »
Designing for Scale: Draw Inspiration from These Successful Design Systems
A design system is a set of standards that helps designers and developers create consistent and scalable products. It includes reusable… Continue reading on Medium »
The importance of user research in UX design
User research is a crucial component of UX design, and it should be conducted early and often in the design process. The goal of user… Continue reading on Medium »